1. Bucket Sort?
- Bucket Sort는 데이터를 일정한 범위로 나눈 여러 버킷에 분배하고,
- 각 버킷 내부에서 정려한 후 각 버킷을 합쳐서 전체 데이터를 정렬하는 알고리즘이다.
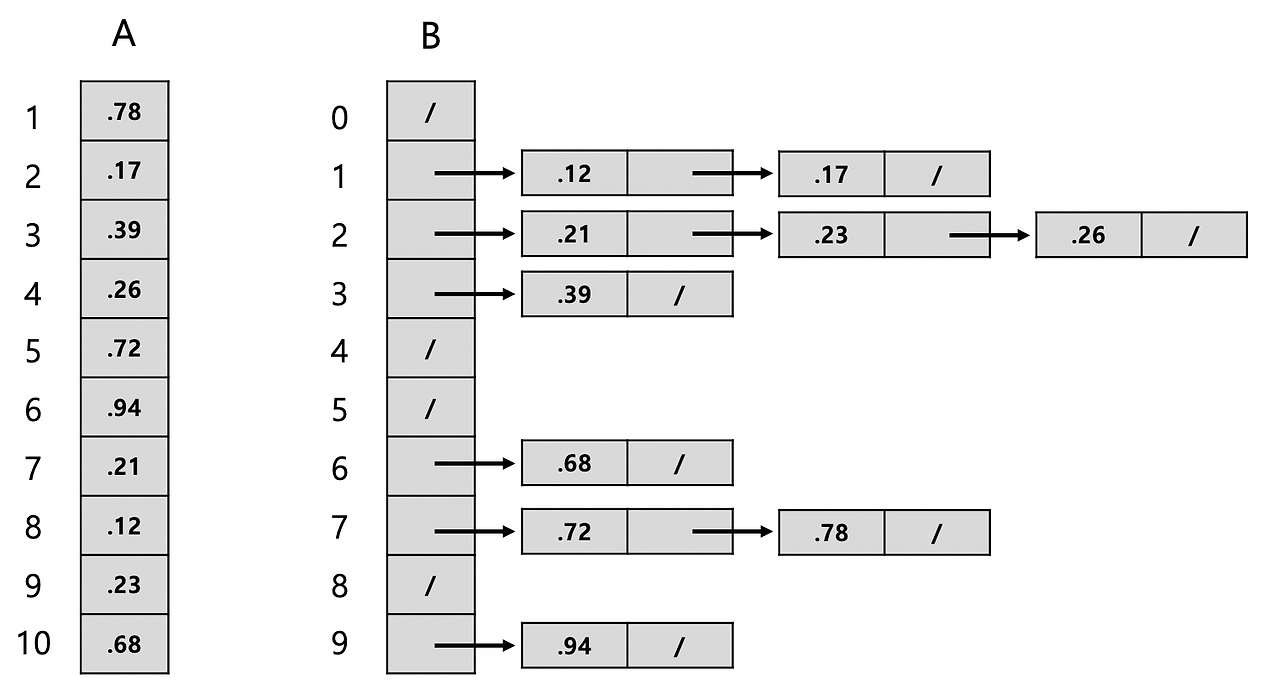
- 마치 다음 그림과 같다.

- 그림을 보면 알 수 있겠지만,
- 데이터가 특정 범위 안에서 균등하게 분포된 경우 매우 효율적으로 작동한다.
- 주로 0과 1사이의 실수나 버뮈가 제한된 정수를 정렬할 때 사용된다.
2. Bucket Sort의 알고리즘
i) 버킷 분할:
- 데이터를 특정 구간으로 나누어 각 구간을 '버킷'이라고 정의한다.
- 이때 버킷의 개수는 데이터의 분포에 따라 적절히 설정하는 것이 중요하다.
ex) 데이터가 0과 1사이의 실수라면 각 버킷은
[0,0.1) , [0.1,0.2), ... , [0.9,1)로 설정 가능
ii) 데이터 분배
- 주어진 데이터를 순회하면서 각 데이터가 속할 버킷을 결정한다.
ex)
- 데이터 값이 0.35라면 [0.3, 0.4) 버킷에 할당한다.
iii) 버킷 내부 정렬:
- 각 버킷 내에서 정렬 알고리즘을 사용하여 정렬을 수행한다.
- 이때 사용하는 정렬은 어떤걸 사용해도 무관하나, 해당 게시글에선 파이썬 내장 sort를 사용할 예정이다.
iv) 버킷 병합:
- 머든 버킷이 정렬되면, 버킷을 차례대로 연결하여 최종 정렬된 배열을 얻는다.
3. Bucket Sort의 시간복잡도
- Bucket Sort의 시간복잡도는 O(n+k)와 같다.
n : 데이터 개수
k : 버킷의 개수
4. Code 구현
def bucket_sort(arr):
#1. 빈 버킷 생성
num_buckets = 10
buckets = [[] for _ in range(num_buckets)]
#2. 각 요소를 적절한 버킷에 넣음
for value in arr:
index = int(value * num_buckets)
buckets[index].append(value)
#3 각 버킷 내부에 정렬
for i in range(num_buckets):
buckets[i].sort()
#4 버킷 병합
result_arr = []
for bucket in buckets:
result_arr.extend(bucket)
return result_arr'CS Study > CLRS (자료구조 | 알고리즘)' 카테고리의 다른 글
| [CLRS] [10-1] Linked List(연결리스트) (0) | 2024.11.04 |
|---|---|
| [CLRS] [9-1] Minimum and maximum(최솟값과 최댓값) (1) | 2024.11.04 |
| [CLRS] [8-2] Radix sort(기수 정렬) (1) | 2024.11.01 |
| [CLRS] [8-1] Counting Sort (0) | 2024.10.30 |
| [CLRS] [7-3] A randomized quicksort (1) | 2024.10.30 |